infor-cloudsuite-CX-logo.jpg

Infor Customer Relationship Manager

 

Infor CRM

 

Overview

Infor Customer Relationship Manager (CRM) is an enterprise solution that delivers a complete view of customer interactions and intelligence to inform businesses on how to improve sales processes and create workflows to fit their business needs. The goal for Infor CRM was to improve the engagement process between sales teams and their customers through various inputs.

Role

Research, Information Architect, UX/UI Design, Prototyping

Client

Hook & Loop – Infor, Inc.

Tools

Sketch, Adobe XD

 

Challenges

  • There was very little up-to-date documentation or resources available to help onboard myself onto the project.

  • The only version of Infor CRM that existed at the time I joined the team hadn’t been updated in years and was very clunky and cumbersome to use.

  • Product owners for CRM didn’t have a clear roadmap or direction; they just knew it needed to be “updated and improved”

  • We had no initial insight on the current users of CRM and there was little-to-no past user research conducted for us to go off of

 

Research

The team and I established various research endeavors including user interviews, user testing sessions, insight conversations with partners and resellers, and created an in-depth competitive analysis. We started off by interviewing some of Infor’s internal Sales Consultants. These were members of the sales team that were seated on the floor above us, which made conducting the interviews relatively easy. We learned that the Sales Consultants were using the very platform they were selling to Infor customers/ We then moved on to talking to Infor’s partners and resellers of CRM to gain insight into their customers who used Infor CRM as well as those that chose to purchase another competitor’s software. During this time we also created an in-depth competitive analysis that helped us identify Infor’s internal strengths and weaknesses, as well as its external opportunities and threats.

View prototypes
 
CRM-desktop-recording-720-2.jpg

 

AFFINITY DIAGRAM

Using the results and findings from our research the team and I conducted an affinity diagramming exercise.

 

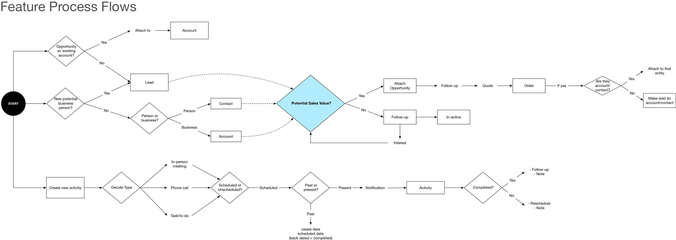
PLANNING & CONCEPTS

After we presented our initial research findings to the product owners, we were given a timeline for the next release of CRM. The timeline was broken down into four 2-week sprints with development starting almost immediately. Because we had to start delivering the initial designs in 2 weeks, we started creating out process flows and constant maps based on our affinity diagram and research findings.

My OOUX Approach

The team and I discovered that the overall content structure of the CRM platform could be simplified down to two core layouts: List view and Details view. Basing my initial designs on these two views and keeping in mind how the content displayed would depend on the record type (or entity), I was able to rapidly create deliverables for developers that could be used as reference documentation for later sprints. I accomplished this by taking my experience as a Front-end developer and approaching the designs as if I was going to (eventually) build them in code. I broke out the reusable parts (objects) and annotated dynamic elements and points of interaction.

 

 

Conclusion

Breaking down the design components made it easier to annotate reusable content blocks and call out what information was dynamically filled and what was dependent on the record type being viewed. Further updates were also easier to implement after I received initial feedback and I was able to quickly deliver changes and final designs to the product team without redoing the original layouts.

Infor CRM is still in development. If you want to see more hi-res examples please email me.